>
Search
/
HRMS
How Staff can enter the Nature of Work in HRMS?
How Staffs apply for Medical Insurance in HRMS
HR Admin
How does a staff create a new workload and send it for HOD approval?
How does a HOD approve a workload request?
Flow Diagram-Laptop request
Release Log
Laptop Request- Documentation
Non Teaching Staff Workload- Documentation
Teaching Staff Workload-Documentation
Faculty Workload- Flow Diagram
Payroll -Usermanual
Payroll flow diagram
Edit Sidebar
Add Group
View Sidebar
Payroll flow diagram
Edit Page
New Page
Revisions
HRMS
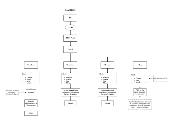
Payroll flow diagram
×
muruga_p edited 2 years ago
No Revisions
Heading 2
Heading 3
Heading 4
Heading 5
Heading 6
Set Link
Insert Table
Add Column Before
Add Column After
Delete Column
Add Row Before
Add Row After
Delete Row
Toggle Header Column
Toggle Header Row
Toggle Header Cell
Merge Cells
Split Cell
Delete Table
Discard
Save
Toggle Dropdown
Save
Draft
Title
Enter title for the new Wiki Group
Feedback
×
How would you rate this documentation?
1
2
3
4
5
How can we make it better?
Enter your email if you would like to contribute to the docs