>
Search
/
Student Portal 360
Student Affairs flow 60
Student Complaint flow
Requirements-Student 360
Edit Sidebar
Add Group
View Sidebar
Student Complaint flow
Edit Page
New Page
Revisions
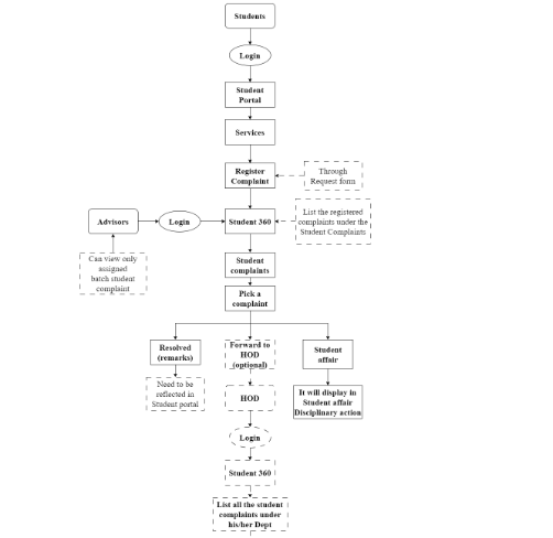
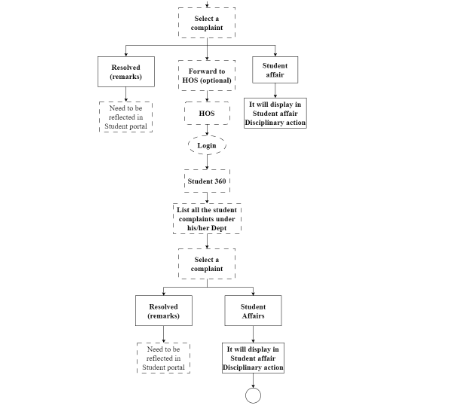
Flow chart
Student Complaint flow
×
muruga_p edited 2 years ago
No Revisions
Heading 2
Heading 3
Heading 4
Heading 5
Heading 6
Set Link
Insert Table
Add Column Before
Add Column After
Delete Column
Add Row Before
Add Row After
Delete Row
Toggle Header Column
Toggle Header Row
Toggle Header Cell
Merge Cells
Split Cell
Delete Table
Discard
Save
Toggle Dropdown
Save
Draft
Title
Enter title for the new Wiki Group
Feedback
×
How would you rate this documentation?
1
2
3
4
5
How can we make it better?
Enter your email if you would like to contribute to the docs