>
Search
/
My Amrita
Flow Chart CMS
Flow diagram Purchase
Flow Diagram S.P
Release Log Career
Release Log User Manuals
Release Log
AV - HR module
CMS-Instructions Manual
Delegate Role- New Requirement Document
How a delegate can request leave for the subordinate staff?
How HR can assign a delegate role to a staff?
How to issue a TC of a student?
How to make payments through Student portal
Students Request form Requirements - 29-12-22
List of Emails in Amrita careers
Edit Sidebar
Add Group
View Sidebar
Flow Diagram S.P
Edit Page
New Page
Revisions
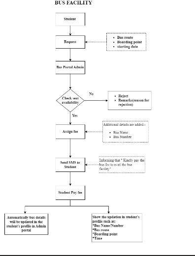
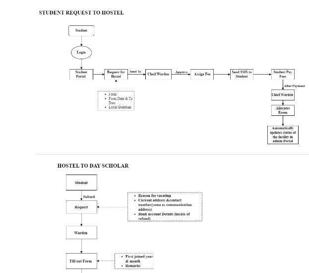
Student Portal
Flow Diagram S.P
×
muruga_p edited 2 years ago
No Revisions
Heading 2
Heading 3
Heading 4
Heading 5
Heading 6
Set Link
Insert Table
Add Column Before
Add Column After
Delete Column
Add Row Before
Add Row After
Delete Row
Toggle Header Column
Toggle Header Row
Toggle Header Cell
Merge Cells
Split Cell
Delete Table
Discard
Save
Toggle Dropdown
Save
Draft
Title
Enter title for the new Wiki Group
Feedback
×
How would you rate this documentation?
1
2
3
4
5
How can we make it better?
Enter your email if you would like to contribute to the docs